[ Home ] [ English ]

 

Outlook Express Outlook DreamMail FoxMail EssentialPIM DbxConv RFC 2822 Hamster JanaServer Eml2mbx Mbx2eml ReadPST RFC 4155 Thunderbird SeaMonkey Claws Mail Pegasus Mail Beispiele für E-Mail-Konvertierung

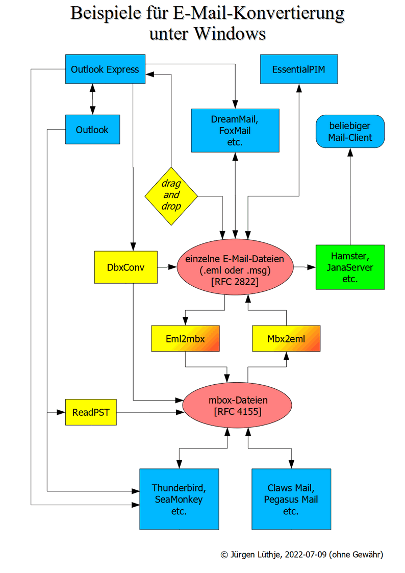
Die meisten Begriffe in der Graphik sind „anklickbar“ ...

Für das mbox-Format gibt es keine genaue Spezifikation. Einige Programme erzeugen mbox-Dateien, die von bestimmten anderen Programmen nicht (zuverlässig) gelesen werden können. Daher ist es in manchen Fällen nützlich, eine mbox-Datei in einzelne E-Mail-Dateien aufzuteilen, und diese dann mit Eml2mbx in eine neue mbox-Datei zu schreiben.

Auch IMAP kann für den Transfer von Mails benutzt werden, falls es von den beteiligten Programmen und dem Server unterstützt wird. Zu empfehlen ist dieser Weg bei vielen Mails mit Attachments jedoch nur mit einem schnellen Internet-Zugang oder einem lokalen IMAP-Server.

Lokale Mail-Server wie z.B. Hamster oder JanaServer können  –  wie in der Graphik angedeutet  –  auch ohne IMAP zur Mail-Konvertierung verwendet werden. Man braucht dazu nur die einzelnen Mails im standardisierten Format nach RFC 2822 in das passende Unterverzeichnis des Servers zu verschieben. Dann kann jedes angeschlossene E-Mail-Programm diese vom Server abholen, so als seien sie dort gerade angekommen.

Siehe auch den Artikel „Umzugshelfer“ (c't 22 / 2003).

Zuletzt aktualisiert 9. Juli 2022  –  Impressum
Ich bin nicht verantwortlich für die Inhalte externer Internetseiten.